電気工事士2種 平成26年上期 問2
問2
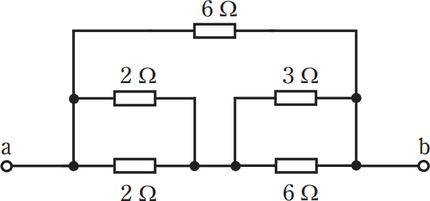
図のような回路で,端子a-b間の合成抵抗〔Ω〕は。

- 1
- 2
- 3
- 4
広告
広告
正解 ロ
分野
科目:A - 電気の基礎理論細目:1 - 電流、電圧、抵抗及び電力
解説
直流回路の合成抵抗の求め方は以下のとおりです。
- 左下の2Ωと2Ωの並列抵抗を合成すると、2×22+2=44=1[Ω]

- 右下の3Ωと6Ωの並列抵抗を合成すると、3×63+6=189=2[Ω]

- ①で計算した1Ωと②で計算した2Ωの直列抵抗を合成すると、1+2=3[Ω]

- ③で計算した3Ωと上の6Ωとの並列抵抗を合成すると、3×63+6=189=2[Ω]

広告
広告